7790必发集团计算机类本科专业
培养目标评价实施办法
为规范学院本科各专业人才培养目标评价,结合我院工程教育专业认证和师范类专业认证的要求,特制定本办法。
一、培养目标评价
培养目标是设定本专业学生在毕业一定时期后所能达到的培养预期,即期望毕业生在未来所能达到或满足的质量和规格的总要求,或者是在预期行业中所能取得的成就,回答了本专业培养成什么样的人的总目标。培养目标评价包括合理性评价和达成情况评价,培养目标合理性评价结果作为制定和修订培养目标的依据,培养目标达成情况评价结果作为修订或调整毕业要求的依据。
二、评价依据
专业人才培养目标合理性评价及达成情况评价以党的教育方针和国家教育政策、《国标》及“认证标准”为根本依据。合理性评价以7790.cn必发集团办学定位、各专业具备的资源条件为内部依据,以社会发展需求、行业需求和利益相关者的期望等现实需求和条件为外部依据;达成情况评价以毕业生跟踪反馈、社会评价为依据。
三、评价主体和评价责任人
专业人才培养目标合理性评价主体涵盖本专业学生、教师、学院教学督导、学院管理人员、学校相关部门管理人员、毕业生、学生家长、企业或行业专家、用人单位和实习实践单位等利益相关方。
专业人才培养目标达成情况评价主体涵盖本专业毕业生、用人单位和行业组织等利益相关方。
学院院长为专业人才培养目标合理性评价和达成情况评价责任人,学院主管教学的副院长和各专业负责人组织专业人才培养目标合理性评价和达成情况评价的具体实施。
四、评价周期
培养目标合理性评价周期与培养方案修订周期原则上一致,每四年一次。专业人才培养目标达成情况评价每两年进行一次。
五、评价方法
为全面、有效地进行专业人才培养目标合理性评价和达成情况评价,应综合采用直接和间接评价结合、定性与定量评价结合、内部评价与外部评价结合的多样化评价方式及评价策略。具体评价方式包括但不限于:反思自查、调研分析、咨询研讨、交流研讨、国际交流、问卷调查、访谈调查、座谈会等。
六、评价流程与参与角色
1.培养目标合理性评价流程与参与角色
图1给出培养目标合理性评价流程和参与角色。

2.培养目标达成情况评价流程与参与角色
图2为培养目标达成情况评价流程和参与角色图。

七、评价内容
1.培养目标合理性评价内容
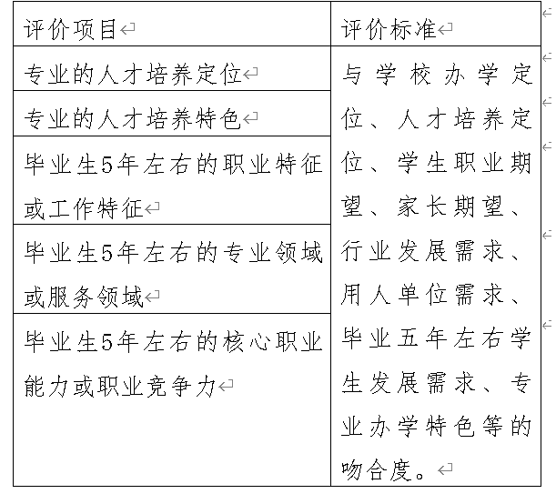
培养目标合理性评价内容包括社会发展需求、国家政策、行业需求、学校定位、专业特色、专业办学条件、学生发展需求和家长期望等。其评价项目涵盖专业人才培养定位、专业的人才培养特色、毕业生5年左右的职业特征或工作特征、毕业生5年左右的专业领域或服务领域、毕业生5年左右的核心职业能力或职业竞争力。于标准见表1.
表1.本专业培养目标合理性评价内容和标准

2.培养目标达成情况评价内容
培养目标达成评价主要依托毕业生跟踪反馈和各方参与的社会评价。主要评价内容包括:
学生毕业5年左右在社会与专业领域取得的成就与培养目标描述的一致性。
用人单位通过对聘用毕业生跟踪,客观评价毕业生能力素养层次与培养目标描述的一致性。
行业、企业专家结合社会需求、行业要求评价目前职业能力要求与培养目标描述能力的一致性。
其中,调研内容可以围绕知识评价、能力评价、素养评价展开,采用五级打分的定量方法。具体内容如下:
知识评价可包括自然科学知识、人文社科知识、专业领域知识、跨学科专业知识、研究方法论知识等。
能力评价可包括学习认知能力、工程实践能力、研究能力、创意创新能力、表达能力、团队合作、组织管理、领域洞察力、分析解决问题能力等。
素养评价可包括科学素质、人文素质、国际视野、法律与职业道德、社会责任、忠诚守信、事业心与担当精神、环境与可持续发展、心理承受与调节、终身学习等。
八、培养目标评价报告
培养目标评价最终形成“专业人才培养目标合理性评价和达成情况评价”记录文档,包括评价内容、评价依据、评价主体、评价方式、评价工具、评价结果等,要求评价记录完整、可追踪。评价记录和评价报告由学院存档,保存六年。
九、评价结果用于持续改进的要求
专业根据培养目标合理性评价结果,并综合教学环节的评价结果,修改或调整培养方案中的培养目标,使之更符合专业的办学定位、学科发展、社会需求,促进专业的人才满足国家、社会、行业和企业等多方面的需要。
专业根据培养目标达成情况评价结果,修改或调整毕业要求和相关的课程,以及作为修改培养目标的重要依据和数据来源。
附件:关于印发《7790必发集团计算机类本科专业培养目标评价实施办法》的通知